香港考評局現任評核發展部經理陸芝蘭領導下的2023年DSE歷史科考卷,《追新聞》引述因政治壓力請辭的考評局評核發展部前經理楊穎宇早前踢爆,今年歷史科題目繙譯錯漏百出。有評卷員隨即收到局方指引,原本不接受的「答案」也可以指示可獲得一半分數,但考評局負責人未能解釋給分原因。該爆料評卷員建議,2023年應考的DSE考生,「買番份卷睇下有無畀亂扣分」。
報道無罪 知情有價 請即訂閱《追新聞》:
https://www.patreon.com/thechasernews
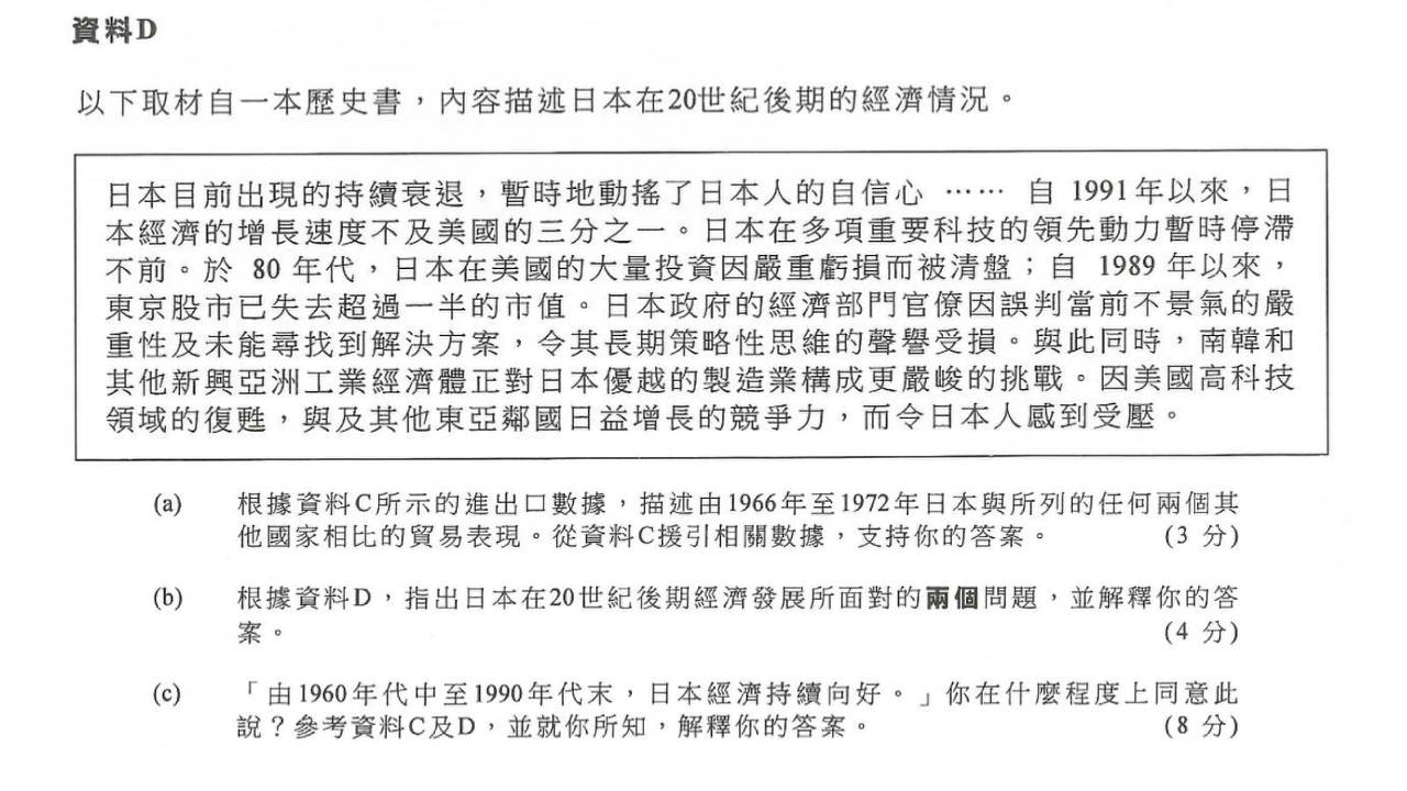
根據楊穎宇發文指出,今年DSE歷史科卷一第二題(b)的評卷標準,題目問:「講述日本經濟的資料D,指出日本在20世紀後期經濟發展所面對的兩個問題」,僅僅一項資料有多處錯誤,包括「The prolonged recession from which Japan is now emerging」,意即「日本正開始擺脫持續的衰退」,考評局譯成「日本目前出現的持續衰退」;「Many Japanese investments made in the US in the eighties are being liquidated at a considerable loss」,該局譯成「於80年代,日本在美國的大量投資因嚴重虧損而被清盤」。原文很清楚,「80年代」一詞僅指「投資」而不指「清盤」和「虧損」,應該譯成「80年代在美國進行的很多日本投資正在清盤,損失慘重。」
考評局評分準則突轉軚「零」解釋
評卷員控訴,在考評局在第一次會議上,助理試卷主席(Assistant Examiner, AE)不斷強調(b)的答案,應要指出當時日本面對的問題,而所有「現況」都不能接受為答案。若然考生回答資料(b)的前半部,包括「持續衰退」、「增長放緩」、「科技停滯」、「投資虧損」和「股市下跌」都沒有分數;只有回答「官僚誤判」、「南韓挑戰」和「美國復蘇」才獲得分數,每項兩分,而大量考生其中一個答案僅答了「經濟轉差」,只能得兩分。不過評改後大約一周、即楊穎宇發文指出試卷出現多處繙譯錯誤後,考評局突然致電評卷員,說第二題(b)要增加多一個答案,就是「投資虧損」,即使考生未能直接指出「投資虧損」是日本所面對的問題,但如果解釋時引用了文章的相關內容,也要給一分「線索分」,即大量考生由兩分變成三分。
考評局向評卷員發出「指引」:「我們已經完成的卷不用覆檢,他和CE(Chief Examiner,試卷主席)會處理。」事件後舉行的第二次評卷員會議上,有評卷員詢問為甚麼「投資虧損」可以接受為答案,但其他同類情況如「科技問題」、「股市問題」卻不能接受,「當然知道是因為這句句子是繙譯錯誤」。評卷員指,陸芝蘭為了避免投訴,所以只要考生寫這這句句子就立即獲得分數,「佢以為只要考生有分,便無人理會繙譯錯誤的問題。」
評卷員提醒教師買回試卷審視「最新」評分標準
該出席會議的評卷員表示,助理試卷主席甚為年輕、看似是移民潮後升任、沒有太多經驗的新人,不知是否在這個答案與評核發展部經理(歷史科)陸芝蘭「鬧翻」,在第二次評卷員會議後,該名助理試卷主席就沒有覆檢評卷員評分後的試卷,「有其他評卷員曾經打給他,叫他放卷,他說已經交給CE(試卷主席)負責。我估計他給陸芝蘭炒了」。
該名爆料的評卷員提醒,問題的關鍵是第一星期的卷已改得太多,考評局根本沒有時間覆檢所有試卷多一次,「我後期嘗試重看我頭一星期 完成的卷,他們也不是全部考生都有給予那一分『線索分』。」他建議,日校老師看一看買回來的試卷,考生只是提及「投資虧損而被清盤」,是必然獲得一分的。
《追新聞》無金主,只有您!為訂戶提供驚喜優惠,好讓大家支持本平台,再撐埋黃店。香港訂戶可分享給英國親友使用。
