香港警務處國家安全處懸紅通緝由海外港人組成的「香港議會」參與和組織者續有新發展,港府周一(4日)刊登《憲報》號外,將16名通緝人士列為潛逃者,禁止為他們提供或處理資金,以及撤銷大部份「潛逃者」的香港特區護照。港府發言人表示,保安局局長鄧炳強已要求警方行使《維護國家安全條例》第60條的權力,禁止「香港議會」及「香港民主建國聯盟」在香港運作。
報道無罪 知情有價 請即訂閱《追新聞》:
https://www.patreon.com/thechasernews
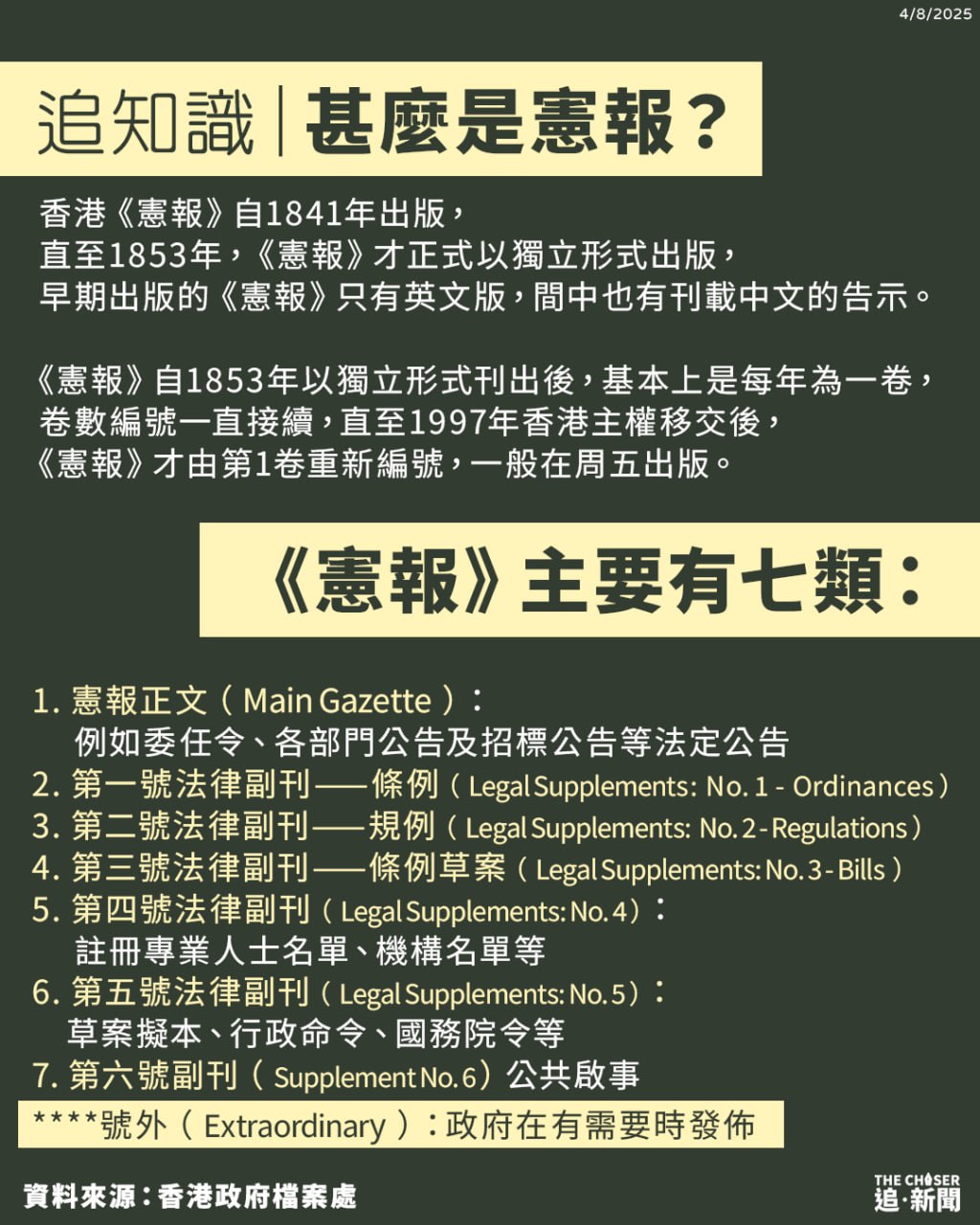
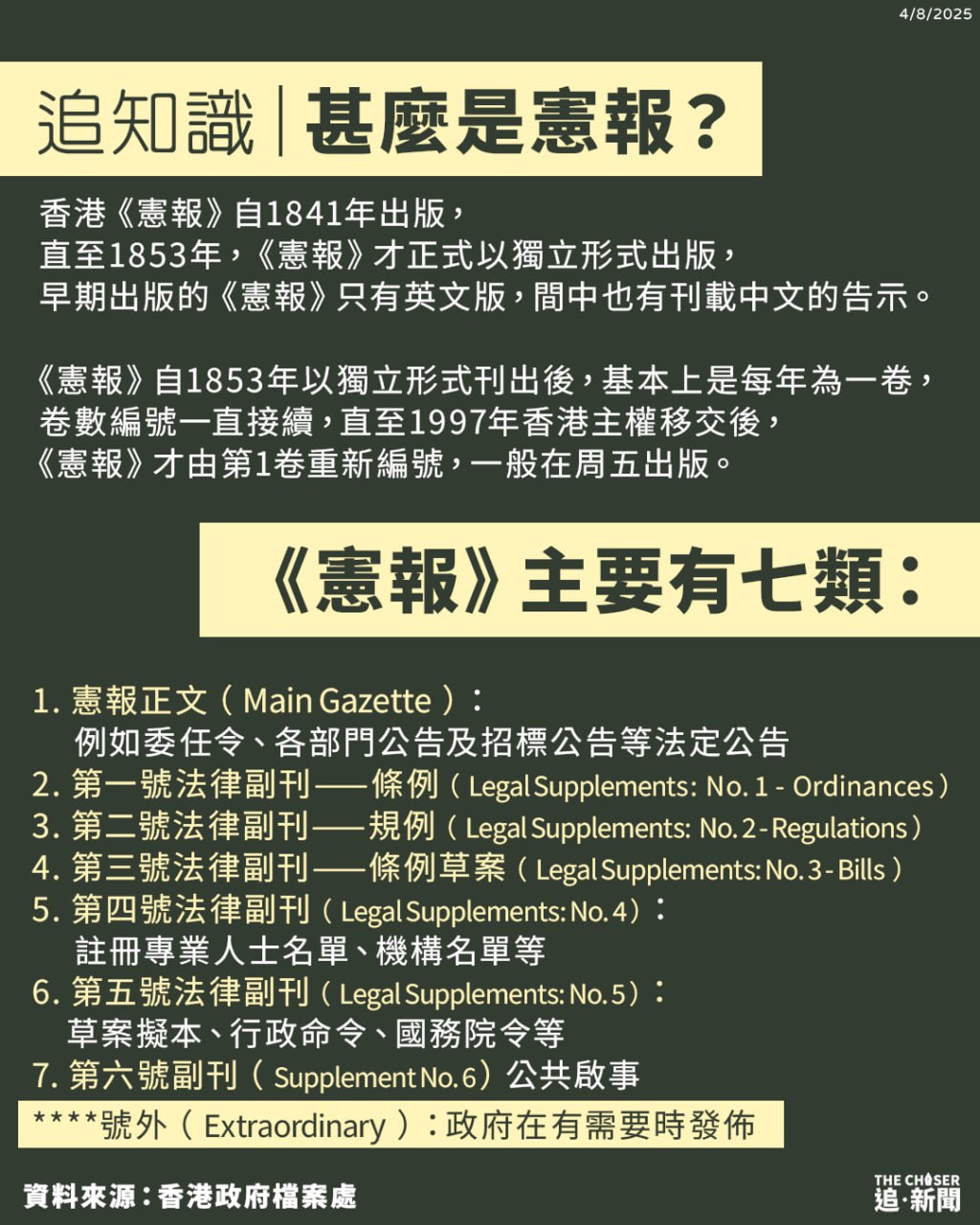
港府《憲報》一般周五出版,在有需要時才會在其他日子出版「號外」(Extradordinary)。《追新聞》翻查港府《憲報》公告紀錄發現,港府在過去兩年就《維護國家安全條例》發出過4份《憲報》號外,除了今年5月13日(周二)就《維護國家安全規例》及《維護國家安全(禁地宣佈)令》公告外,另外3份都是針對潛逃者施行的措施,當中包括撤銷特區護照、禁止提供資金或處理資金、禁止與不動產相關的某些活動、暫時罷免董事職位、執業資格暫時吊銷等等。
由於「香港議會」倡議人袁弓夷、YouTube頻道「升旗易得道」主持蔡明達與霍嘉誌去年被列為潛逃者,因此今次新增的潛逃者共16人,分別為何良懋、陳麗珍、馮崇義、龔小夏、吳文昕、曾偉藩、錢寶芬、夏海俊、侯中宇、何永友、姜嘉偉、林千淦、吳文君、黃振華、黃修和,以及張信燕。列為「潛逃者」後,相關人士被「禁止提供資金等或處理資金等」,意味他人不能經濟支援他們;「禁止與不動產相關的某些活動」,即不可租售樓宇;以及「與涉及有關潛逃者的合資企業或合夥相關的禁止」;另有部份人被暫時罷免董事職位。
《追新聞》翻查《憲報》號外,當中12人被撤銷香港特區護照,包括何良懋、陳麗珍、曾偉藩、錢寶芬、夏海俊、侯中宇、何永友、姜嘉偉、林千淦、吳文君、黃振華,及黃修和。《美國之音》普通話組前主任龔小夏持有美國護照、張信燕與悉尼科技大學副教授馮崇義分別持有中國護照,德國人權組織「國際人權協會」理事吳文昕則持有瑞典護照。目前旅居德國的吳文昕上周遭德國警拍門叮囑他不要前赴香港,而歐盟對外事務部上周四(7月31日)發聲明指,絕不接受港府試圖恐嚇歐盟公民,並限制歐洲境內言論自由,對香港國安法的域外效力及持續以跨境鎮壓反對聲音深感憂慮。
多謝支持《追光者》,GoFundMe:
https://www.gofundme.com/f/pulse-hk-pulse-hk-crowdfunding-a-new-platform
Thank you for your support 🪔
🌟加入YouTube頻道會員支持《追新聞》運作🌟
https://www.youtube.com/channel/UC5l18oylJ8o7ihugk4F-3nw/join
