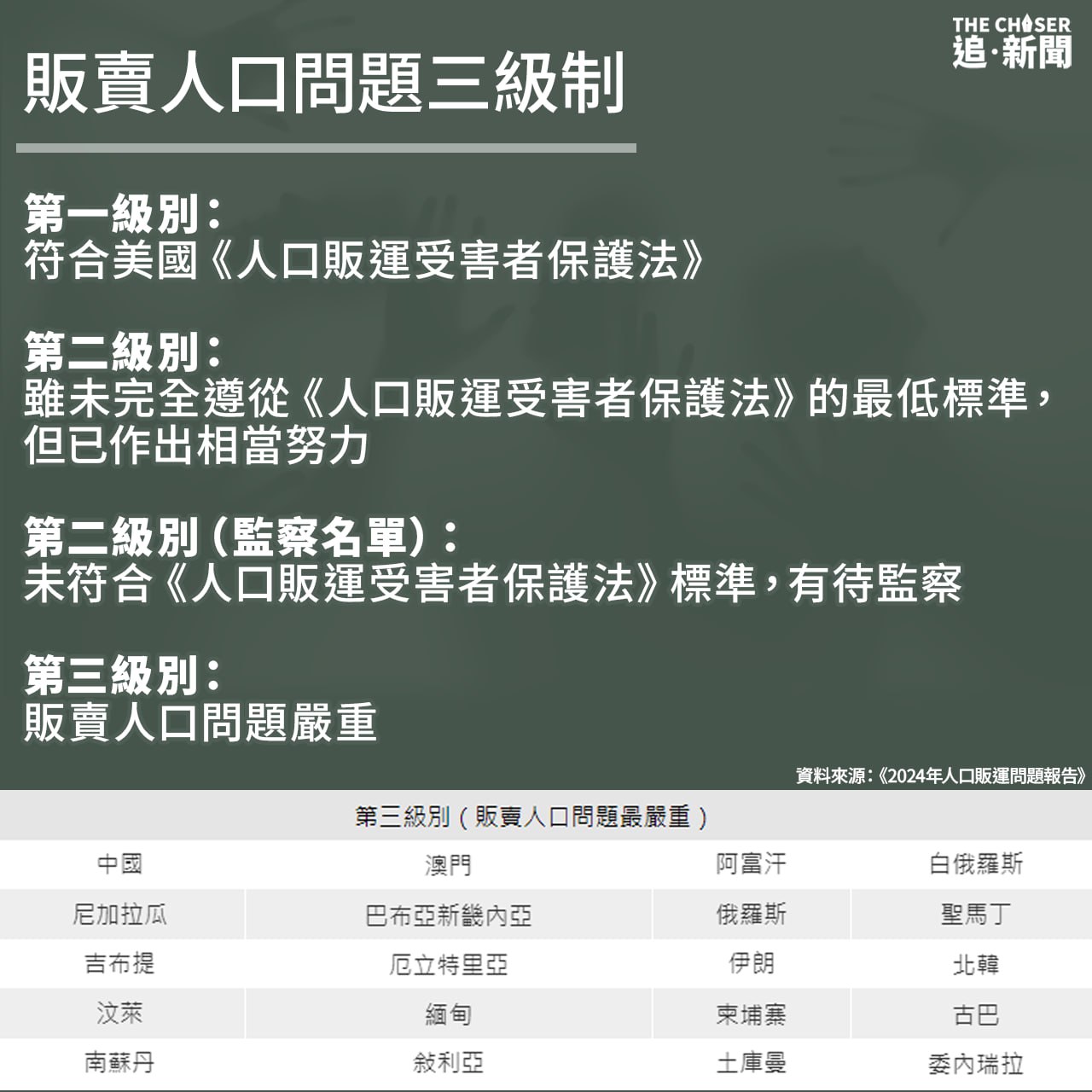
美國國務院周一(24日)發表《2024年人口販運報告》(2024 Trafficking in Human Persons Report),對包括美國在內的188個國家和地區打擊人口販運情況作出評估,香港由過往第二級別下調至「第二級別監察名單」,指未符合美國《人口販運受害者保護法》消除人口販運的最低標準,但正付出努力。至於中國和澳門同列「第三級別」,即販賣人口問題最嚴重,有可能受到美國制裁或削減援助。
港府「反駁隊」周二(25日)深夜出擊,以逾千字新聞稿「強烈反對美國販運人口報告」,駁斥將香港評為第二級別(監察名單)是極不公平、存在偏見和欠缺事實支持;並強調一直積極主動和全方位打擊販運人口活動,並在打擊販運人口和加強保障在港外籍家庭傭工方面投入大量資源。
報道無罪 知情有價 請即訂閱《追新聞》:
https://www.patreon.com/thechasernews
《人口販運報告》指香港連續5年沒有致力打擊性工作者、勞工等人口販運,港府沒有向受害人施以援手,外傭繼續處於販賣人口的高風險水平,當局也沒有採取足夠政策保護他們,也沒有預防販賣人口的措施。另外,報告批評港府容許僱主、勞工中介向外勞收取費用,卻沒有足夠措施監管收費,出現扣起護照,以及其他操作增加販賣人口的風險,當局甚至將受害人作出懲處,予以扣押或遞解出境。因此,香港被降為第二級別的監察名單。
中國則自2017年開始,連續第8年被列為狀況最嚴重的第三級別國家,報告更首年將13國列入「有據可查」的政府參與販賣人口活動,當中包括中國在內,其他國家還有北韓、伊朗、緬甸、俄羅斯、敍利亞等國。這13國存在國家級「有案可查的政策或模式」,包括政府資助項目中的販運、政府附屬醫療機構或其他部門的強逼勞動、政府集中營的性奴役或招募,徵用童兵等等。
報告直指中國完全不能符合《人口販運受害者保護法》的最低標準,也沒顯著打擊人口販賣情況,惟中國仍對販賣人口採取一些舉措,包括關注東南亞網上詐騙運作,以及與外國執法部門合作將涉嫌販賣人口的中國公民引渡回國受審。然而,中國在新疆仍然大舉興建「再教育營」,大規模逼迫少數族裔民眾勞動;在一帶一路的基建工程項目中,在亞洲、中東、非洲及歐洲都有中國國民報告被逼工作,而中國外交機構沒有作出協助。
美國國務卿布林肯在致辭中特別提到緬甸,人販子通過虛假的招聘廣告承諾高薪招聘,被帶到緬甸一個與世隔絕、嚴密看守的地方,他們的手機被沒收,囚禁者被迫在網上從事詐騙活動,包括詐騙美國公民,設下愛情騙局誘騙受害人投資偽加密貨幣。他認為,沒有任何一個國家能夠單獨解決人口販運問題,必需結合其他國家的政府、公民社會、跨國組織,公民以及倖存者合作。
🌟加入YouTube頻道會員支持《追新聞》運作🌟
https://www.youtube.com/channel/UC5l18oylJ8o7ihugk4F-3nw/join
《追新聞》無金主,只有您!為訂戶提供驚喜優惠,好讓大家支持本平台,再撐埋黃店。香港訂戶可分享給英國親友使用。

