防止中共對西方社會的滲透已經成為當下各國都開始認真注意的問題。香港過去25年來,為世界提供了一個近乎「完美」的個案,說明這種滲透是如何可以輕而易舉地把一個本來自由的社會變成一個專制的社會。我們作為香港沉淪過程的目擊者,有責任把這個過程記載下來並讓它廣為人知,以警惕世人不要重蹈香港的覆轍。
報道無罪 知情有價 請即訂閱《追新聞》:
https://www.patreon.com/thechasernews
一、 甚麼是「白蟻精神」?
中共在奪權全國政權之後不久,就忙不迭地計劃要「取得全世界」。1966年,中共在香港的地下黨組織組團到北京,提出提前「解放香港」的要求。為使這些地下黨安心在香港長期工作,周恩來總理派他的助手國務院外事辦港澳組副組長吳荻舟接見這個團,向他們解釋中共不急於解放香港的原因。根據中共一份「絕密」級別的文件《國務院外事辦港澳組副組長吳荻舟對港澳工人談話(1966)記錄》,吳荻舟說:「英國人想長期在香港⋯⋯他們在香港有油水,我們在香港也有利益,所以在維持現狀這點上有一致的語言的」⋯⋯他們的目的,是要從香港多拿幾個錢,一年拿幾十萬。我們呢,要拿整個世界」。
如何透過香港拿到整個世界呢?吳荻舟就要求在香港的地下黨要學習「白蟻精神」。所謂「白蟻精神」是周恩來的發明。根據香港有線電視新聞《前途解密30後》第1集(2014年8月11日):1949年中華人民共和國成立,對外錯綜複雜,對內百廢待興,但香港問題一直沒有離開過領導人的棋盤。周恩來便提出了「白螞蟻政策」。資深中共黨員(背影錄音):「白螞蟻政策就是後來不知哪一年周總理去西雙版納參觀,視察工作,那個植物研究所的人,帶他去看一棵大樹,推一推之後倒了,周總理覺得很奇怪,原來他說這棵樹被白螞蟻蛀通了,但牠實際上仍像平時一樣,即是說共產黨要滲透到房子是完好的,在香港也要做白螞蟻」。後來周恩來就把這個政策稱為「白蟻政策」,要中共地下黨學習「白蟻精神」。
根據吳荻舟上述絕密文件,他向地下黨員提出要學習「白蟻精神」。他要求地下黨:「要像白蟻一樣做工作,一聲不響,把整個屋子咬爛。要學習白蟻的精神。做到了這樣,便是功夫下到了底。要如此,就要活學活用毛主席的思想。學做白蟻的話不是我說的,是中央同志說的⋯⋯你們的生活不要特殊,一定要聯繫群眾,生活上樸素。生活困難一些,為了世界革命,準備挨他十年二十年,甚至一輩子。」
二、「白蟻」有甚麼優勢?
中共提出用「白蟻精神」來「拿整個世界」,那麼「白蟻政策」有甚麼優勢呢?筆者個人的理解,周恩來以「白蟻」來形容中共滲透全世界的政策,是因為「白蟻」運作,有以下幾個特點:
1. 隱蔽性:白蟻的工作方式比較隱蔽,人們難以從表面看出屋子是否已經被蛀蝕。
2. 數量多:螞蟻的特點是多,粵俚「蟻多嘮死象」,即使龐然大物也最終會敗於數量龐大的對手。
3. 時間長:螞蟻不能一天之內摧毀敵人,所以地下黨也要立足於長期打算。
4. 無聲息:螞蟻是默默地、無聲無息地工作,故不容易被人察覺。
5. 侵蝕性:螞蟻是一點點的蛀蝕牠所寄居的建築物,直至把牠摧毀,牠不會使寄居物轟然下塌(因而會引起人注意),卻會使牠弱不禁風(表面上絲毫無損,必要時可以輕便地摧毀牠)。
周恩來是中共特工工作的始祖,在中共尚未奪取全國政權前,他已經發明了「佈閒棋、放冷子」的滲透策略。「白蟻政策」,正是他的「閒棋冷子」滲透政策的另一個模式。所以,瞭解「佈閒棋、放冷子」的策略,就有助於人們對白螞蟻政策的認識。
根據熊向暉(一個周恩來親自聯繫的地下黨)的回憶:董必武對他說:「恩來經驗豐富,主張未雨綢繆,後發制人,先走一步,現在就着手下閒棋,佈冷子。你就是恩來籌劃的閒棋冷子。如果一直閒着冷着,於大局全域無損;如果不閒不冷,於大局全局有利。這是一項特殊任務,具體要求須根據情況發展再定⋯⋯與此相關,恩來要你特別注意三點:第一,不要急於找黨。現只恩來、南翔和我知道你負有特殊任務。我們將查明胡宗南今後的住地,設法找你聯繫,這需要一段時間,不論多長,你都要耐心等待,不要着急。在取得聯繫前,你絕不要離開胡宗南部隊,而應圍繞這一特殊任務,獨立決定問題。同你取得聯繫後,也許不需要你或你不可能發揮特殊作用,你都不要着急,要甘於做閒棋冷子。第二,隱蔽黨員身份,不發展黨員,不參與服務團的領導工作,保持不左不右、愛國進步的政治面目,準備參加國民黨,要領會中央宣言中提出的「孫中山先生的三民主義為中國今日之必需」,以此推動胡宗南繼續抗日,有所進步,但要做得自然,不要急於求成。如果胡宗南反共,你在表面上要同他一致,像天津蘿蔔,白皮紅心。即使受到進步朋友的誤解咒罵,也不要認為丟臉,急於表白,要忍耐,有韌性。第三,在國民黨裡,對人可以略驕,寧亢勿卑,卑就被人輕視,難以有所作為,但也不宜過亢。國民黨情況複雜,要適應環境,同流而不合污,出污泥而不染。不論何時何地,處事絕不可驕,驕就會麻痹大意出問題,必須謹慎。謹慎不是畏縮。革命者應有勇氣,又不可魯莽。這就要發揚你肯用腦子、比較細心的長處,敢於和善於隨機應變⋯⋯1941年夏,作為周恩來兩年半前下的閒棋,佈的冷子,我已不閒不冷,因為胡宗南已追隨蔣介石進行反共,我的「特殊任務」也隨之明確,那就是:搞情報,而周恩來正是我黨情報工作的開拓者和奠基者。(見熊向暉:《周恩來的魅力》,載《周恩來的宰相生涯》中國當代秘史系列之2,香港文匯出版社1992年,頁35)。
從熊向暉這段表白可以看出,周恩來在1949年前以 「閒棋冷子」 成功地奪取全國政權,在1949年之後,就已經部署「白蟻政策」來「拿整個世界」 ,則中共的野心和陰謀一也。
三、「白蟻」從何而來?
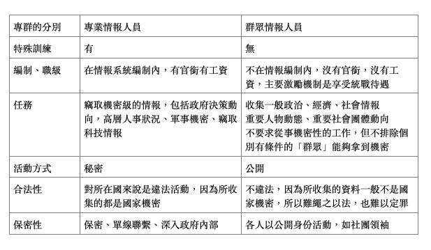
「白蟻政策」要成功的話,則這些「白蟻」在數量上一定要足夠地多才能奏效。中共有那麼多「白蟻」足以去滲透、蛀蝕別人嗎?有。不要忘記,中共有「打人民戰爭」的傳統,連真槍實彈的熱戰場都可以發動群眾參與,更何況沒有直接生命危險的情報戰冷戰場。所以,據筆者所了瞭解,中共的情報工作有所謂「專群結合」的傳統,「專」是指專業的、受過訓練的情報人員;「群」是指沒有受過專業訓練的情報人員。
情報工作實行「專群結合」的原則,筆者在《香港文匯報》工作期間就有聽聞。我入職時(1974年),《文匯報》的總編輯廖藹文是廣東省公安廳的一個處長,負責收集有關香港的情報,為了工作方便調來香港,掛上《文匯報》總編輯的職務。為了掩護真正身份,他也落手落腳處理編務,並負責「看大樣」(報紙付印前的所謂「藍樣」)。廖總告訴我,我們(指中共)的情報工作是走「專群結合」的路線,「專」是指受過專業訓練的情報人員,「群」是指「群眾性」的情報人員,這是「黨的群眾路線在情報工作中的體現」。
「專群結合」的情報工作原則,就使中共的情報網可以大範圍地鋪開而不受經費和人力的限制,使中共的情報網可以具備「面廣點多、深入社區、不存在死角」的特點和優勢,動員群眾為中共收集情報,在情報工作上大打「人民戰爭」,這是西方情報機構無法比擬的優勢,更是西方反間諜工作無法杜絕的優勢。
這種「專群結合」、大打「人民戰爭」的傳統,最近得到進一步發揮和強調。2023年8月1日,國家安全部微信公眾號發佈文章《反間防諜需要全社會動員!》,提到反間諜工作「不僅需要國家安全機關發揮反間諜專門機關作用,更需要人民群眾廣泛參與、共同防範,築牢反間防諜的國家安全人民防線」。它強調:「在工作原則上,明確反間諜工作要堅持『公開工作和秘密工作相結合』、『專門工作與群眾路線相結合』;在法律義務上,明確『一切國家機關和武裝力量、各政黨和各人民團體、企事業組織和其他社會組織,都有防範、制止間諜行為,維護國家安全的義務』,同時要求『國家安全機關在反間諜工作中必須依靠人民的支援,動員、組織人民防範、制止間諜行為』」。雖然這裡提及的只是反間諜工作,但間諜工作顯然也是走「專群結合」的原則和路線。這就說明,中共的對外滲透工作,在很大程度上也是依賴非專業的「群眾性」情報人員。
了解中共情報工作是「專群結合」後,就可以解答數量龐大的「白蟻」從何而來。據筆者接觸所及,「白蟻」,也即是「群眾性情報人員」的來源大概有以下幾種:
商人(大陸、香港、臺灣、其他國家)
各種原因出國人士
大陸出國留學生
中共派出的媒體工作者
所在國的親共媒體
在目的國的上流社會
在目的國的各式店主、店員
在目的國各類文職人員
在目的國各類社會活躍分子
在目的國流氓地痞
這十類人是筆者實際接觸到的人而根據其職業及身份特徵羅列出來的,當然還有其他筆者無法接觸到的就難以述說了。
他們所獲得的情報大都是非機密性的,例如:
一般政情、社情、民情、商情、
重要機構、重要公司的人事動態
知名社會人士的動態、家庭、社交及事業背景
重大社會運動的脈絡、沿革、領導人底細
各個國家重要的科技發明及進展
這種「群眾性情報人員」的好處是:人數多、網點廣、隱蔽易(不易被察覺),較安全(出了事難以入罪)。
四、「白蟻」穴在哪裏?
數量龐大的白蟻必須有牠們的洞穴,那麼這些白蟻的「蟻穴」在哪裏呢?筆者嘗試以香港的具體經驗,分析這些「蟻穴」的所在。
1. 隱蔽的地下黨組織
中共在1949年奪取全國政權後,對於仍然在英國統治下的香港,就部署了「四條線」。根據當時廣東省長葉劍英的部署,這「四條線」具體內容如下:
第一線:公開的(也稱「紅線」),指打正旗號的左派組織如工會、學校、報紙、書店、電影製片、國貨公司、銀行、貿易公司、航運交通等;
第二線:半公開的(也稱「灰線」),不打正親共旗號,但實際是共產黨組建的外圍組織;
第三線:隱蔽的,分散在各行各業,政府部門,他們表面上沒有任何政治色彩,相關人員是所謂「白皮紅心」,其成員可以是黨員或名義上的「非黨員」;
第四線:極其隱蔽,藏在敵人核心部位,與組織靠單線聯繫,數量極少(即周恩來眼中的「閒棋冷子」)。
(根據盧荻:《葉劍英情繫港澳》,廣東葉劍英研究會,2017-6-23,拙作:《香港六七暴動始末》P11轉引此文已經無法在互聯網找到)。
筆者必須說明,此文發表時,只提及「四線」,並沒有具體解釋每條線的內容,筆者是根據實際接觸所得,把四條線的具體內容注釋如上。筆者並不是憑空臆測,而是有所依據:1949年開始就在香港部署的「四條線」,到了1967年左派發動暴動時,由於「極左」思潮影響,幾乎把所有中共幾條線的特工都曝露了,逼使周恩來要緊急叫停。
根據上文吳荻舟女兒吳輝整理出來的吳荻舟一份文件《香港1967補充資料之一》,1967年6月7日,吳荻舟傳達了周恩來三點指示:
1. 這次鬥爭還要注意長期工作,不要把所有的力量都暴露出來,都使用上去,三線的力量不要暴露出來,不要使用。
2. 已經打進港英要害部門的力量,不要動,比如飛機場已安上的點子,或在港督身邊的點子,不要動。
3. 安在美國機構和船上的點子不要動⋯⋯下略。
(資料來源:拙作《香港六七暴動始末》頁335 引用)
筆者分析,第一點提出的「三線力量不要曝露」,就是指分佈在各行各業的「白皮紅心」人士,而第二、三兩點提出的,應該就是所謂「四線」人物,位處「敵人」的關鍵部門,更不能動。
根據當年中共通過建立「四條線」的情報結構來滲透香港的歷史經驗,則今天中共在美國或其他西方國家建立多層次的滲透機制就不出奇了。
如果按照「四條線」的思路,我們或許可以推論中共對美國的滲透架構:
第一線:各親共社團(由中共直接組建的、打正紅旗的機構、媒體等);
第二線:各「中美友好」組織,通過「美方」組織者身份來淡化親共色彩(相當於香港的「灰線」組織);
第三線:進入美國權力機構的美國「友共政客」(聯邦及各州的參眾議員),各親共智庫組織,各大專院校主要負責人、華爾街、荷李活、矽谷、波音等「友共」 商人及商團;
第四線:打入美國極高層權力核心的、與中共單線接觸的人士。在這方面請注意中共一位教授的得意忘形的「自白」:
根據中國人民大學國際關係學院副院長、教授翟東升在2020年11月28日的一場公開演講中講述,中國當局在過去幾十年中利用「美國權勢核心圈內的老朋友」來影響美國政治和對華政策。翟東升這番話就證明了中共在美國部署了足以影響極高權力架構的「第四條線」(按:翟東升講話全文見附錄)。
2. 公開的各類社團、學術團體
上述四條線,都有可能成為白蟻藏身的蟻穴,但畢竟能夠有獨立能力做外國人工作的仍然是少數,大量的白蟻是藏身在公開的社團的。根據香港的經驗,社團工作是中共滲透香港社會的利器,也是能夠最大量讓白蟻得到藏身掩護並發揮其蛀蝕所在地的蟻穴。
2.1 數量龐大
根據香港政府的統計,在1997年香港回歸前夕,香港在「社團註冊署」登記的社團數目是8,695多家。到了2017年,這個數字飆升至52,386多個,增幅約6倍。這個對比說明,港英統治香港150多年積存下來的社團不到9000個,但「回歸」後在港共統治下的短短20年裡這個數字就急升好幾倍。這批數目龐大的社團絕大多數是親共的組織,它們成為中共培植的香港基層力量。
何以見得新興起的社團都是具有中共背景的呢?這可從1997年前後香港社團的發展速度可以看出。香港社團的真正發展是在1945年戰後開始的。從1945-1995 這50年間,形成社團8695個,平均每年174個,也就是說,這是本土成長的自然趨勢。但1997-2017這20年間,平均每年增長2200個,遠遠超過1997年前本土成長的自然趨勢,則顯然新的增長是有來自中共的「助力」。
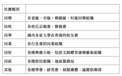
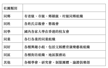
2.2 種類繁多
這批社團,種類繁多,筆者嘗試以「六同」來歸納它們:同鄉、同姓、同學、同業、同好,同區,無法以「同」分類的,就以「其他」歸納,見下表:
五、中共對社團工作的最高要求
中共要求把社團打造成為一支「呼之能來、來之能戰、戰之能勝」的體制外的「政治—暴力」混合體呢?
作為中共的「外圍」鬥爭力量,他們的鬥爭方式是多樣化的:
在平常狀態時,他們以「蛇齋餅糭」的形式,與反對派「爭奪群眾」;
在表決政策時,他們會根據中共對某一政策的態度,採取支持或否決政府的政策;
在地區選舉時,他們會動員力量支持中共屬意的候選人;
在政治動盪時,他們旗幟鮮明地支援中共的觀點和立場;
在鬥爭激烈時,他們會替中共出手以暴力威嚇或直接毆打反對派
香港的這些經驗,在美國也是似曾相識。社團數量龐大、種類繁多、戰鬥意識強這三個特點,美國的華人圈子都能夠感受得到。白蟻在這些社團裡棲身,既得到掩護,也能夠發揮腐蝕主流社會的作用。
說到白蟻滲透術,不能不提中共的地下黨組織。1949年中共在香港部署了兩個互不隸屬的黨組織,一個是半公開的「中共香港工委」(披着新華社香港分社的外衣),另一個是保密的「中共香港城市工作委員會」(完全保密)。「工委」作為一個半公開的組織,統領中共在香港的各種機構兼負責中共在香港的「外事活動」(主要是與港英政府以及各國駐香港領事的關係),而「城工委」的秘密工作是在做好隨時接管香港的準備(雖然早在1949年時中共已經決定暫不收回香港,但為了應付萬一,它還是在默默地做好隨時接管香港的可能性)。由於後者的保密,外界一般都只知道有「工委」,幾乎沒有人知道有「城工委」的存在。筆者也是在解讀吳荻舟的筆記時才知道有後者(見拙作:《香港六七暴動始末》頁300 首次提「工、城兩委」,詳細分析見該書第四章《六七暴動的指揮和組織機制》,頁65-94)。
根據民主黨領袖李柱銘的回憶,1989年北京發生「六四」屠城事件後,李柱銘擔心港英會提前撤離,前新華社社長許家屯曾經告訴他,中共可以隨時接管香港。他說:「有一次,我們一起吃午飯,他告訴我不要太擔心。北京已經把大約五萬人輸送到了香港,在各行各業工作——行政部門、職業領域。如果英國在交接之前撤走,他說,這些人就會頂上」。從這點可以證實,「城工委」的存在應該是持續到1997年為止。至於1997年回歸之後還是否存在則筆者無從瞭解。
那麼中共在美國有沒有建立它的地下組織呢?筆者敢肯定地說有,只是不知道底蘊。事實上中共已被曝光在美國的校園裏建立「黨組織」。那麼全美國單是在校園裏會有多少這樣的「黨組織」呢?我們不妨組略計算一下。
按照中共黨員總數量(接近一億)與全國人口(14億)相比,黨員佔全國人口7%。中共在美國有30萬留學生,假設留學生中黨員比例同黨員/全國人口比例一樣(7%),則30萬留學生中應該有2. 1萬個中共黨員。按照中共黨章規定,每3個黨員可以成立一個黨小組,則理論上2. 1萬個黨員可以生成7,000個黨小組。假設比較正常的黨小組規模是10人左右, 則這2.1萬個黨員可以形成2,000個黨小組。
這僅僅是我們可以合理估算出來的中共在美國的黨組織數目,而且僅僅局限於美國大學校園,還有很多領域我們無法估算的,例如各類在美國營運的國營企業和集體企業,他們都會組建自己的黨組織而這些組織,這些組織都構成白蟻的蟻穴。
所以,要防止中共對美國或其他西方社會的滲透,就要慎防無處不在的白蟻。
作者:程翔
資深評論人,前《文匯報》 副總編輯,駐京辦主任。《海峽時報〉駐中國首席特派員。
《追新聞》無金主,只有您!為訂戶提供驚喜優惠,好讓大家支持本平台,再撐埋黃店。香港訂戶可分享給英國親友使用。





