杭州亞運舉行得如火如荼之際,中國國務院港澳辦前聯絡司副司長邰凡,以「中央港澳辦一局負責人」身份正式亮相,意味着中央港澳辦已經擴大編制,除了將原有的「司」改成「局」,更有可能增加部門、強化力量。
《自由亞洲電台》引述消息指,中央港澳辦一局主要職能應該是協助香港和澳門特區政府,確保政權安全,另有二局、三局、四局等負責香港金融行業、城市發展、文化娛樂、民間交往,以及了解中央政策在港澳地區落實狀況等等。有分析認為,國務院港澳辦將聽從中央港澳辦指示,把原有的國務院港澳辦收編,避免「政出多門」現象,還放發一個重要訊息,就是「一國兩制」結束後,中央會直接參與香港和澳門事務管理。
報道無罪 知情有價 請即訂閱《追新聞》:
https://www.patreon.com/thechasernews
香港特首李家超在上月22日抵達杭州出席亞運開幕禮,在社交媒體交代「國務院港澳辦副司長邰凡到機場迎接」,並未有稱邰凡是聯絡司副司長,也沒有用新職銜:「中央港澳辦一局負責人」。9月24日上午,澳門特首賀一誠到訪浙江大學,浙江大學官網則首度披露:「中央港澳辦、國務院港澳辦一局負責人邰凡參加活動。」這是中央港澳辦內設機構首度曝光的報道,相信邰凡已擔任一局副局長,但暫時不清楚一局具體名稱和職能。
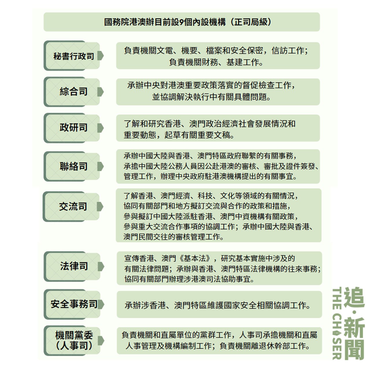
目前,中共中央港澳辦副主任只有兩人,分別為常務副主任周霽、王靈桂,而楊萬明已擔任中國人民對外友好協會會長,不再出席中央港澳辦副主任一職。至於,國務院港澳辦原本設有9個正司局級的內設機構,分別有秘書行政司、綜合司、政研司、聯絡司、交流司、法律司、宣傳司、安全事務司、機關當委(人事司),其中宣傳司、安全事務司於2021年增設。
《星島日報》引述接近港澳系統的建制派消息指出,中央港澳辦將在國務院港澳辦基礎上增擴大編制,可能至少增加一個局,也就是由現在在的「9司」增至「10局」,原有的「9司」將被打散,職能和名稱都會有所更改。
據悉,在國務院系統部委的內設機構稱為「司」,而黨中央系統的內設機構則稱為「局」,譬如中央統戰部、中共中央台灣工作辦公室(簡稱:中共中央台辦)等等,以中央統戰部為例,設有10多局,還安插了1個副國級和4個正部級領導,還聯繫30個副國級領導,其中一局是「民主黨派工作局」、三局是「港澳台海外聯絡局」。
《追新聞》無金主,只有您!為訂戶提供驚喜優惠,好讓大家支持本平台,再撐埋黃店。香港訂戶可分享給英國親友使用。

