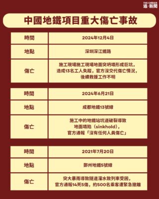
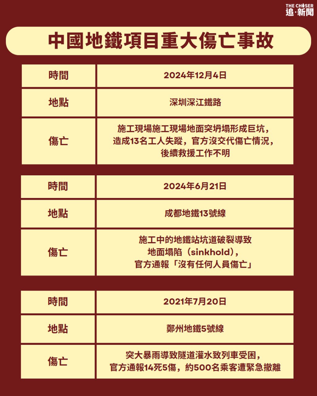
香港鐵路過往一直使用英國或歐洲標準興建鐵路,港府與港鐵周二(8日)就北環綫項目簽訂協議,主線及支線將整合為單一項目,不遲於2034年通車。民建聯立法會議員劉國勳建議香港引入中國標準,由港鐵與港府把關,從而擺脫香港為「亞洲建築成本最高城市」的惡名。網民譁然紛紛留言:「國家標準=豆腐渣工程?泰國的審計大樓!」「泰國冧樓單嘢、原來泰國嘅監管不力!總之就責任不在我方啦!勁呀!」
報道無罪 知情有價 請即訂閱《追新聞》:
https://www.patreon.com/thechasernews
有熟悉鐵路建造工程的人士向《追新聞》表示,只要北環綫是獨立營運的話,採用任何標準其實都不會影響現有路線,以南港島綫為例,就是一條與現有鐵路系統不接駁的獨立線,「北環綫並非現有路線延伸,睇落唔係好需要駁得埋。」至於使用「國標」,「理論上只要跟足文件上的要求和程序,都唔會話極度危險。」而中國過去接連發生重大事故,「不嬲係冇人跟文件做嘢,人治而唔係制度。」
《南華早報》引述專家指,香港北部都會區的大型發展項目決定採用「國標」建造跨境鐵路,可為未來設下可行的先例,這有助中國已建立並迅速發展的鐵路產業;雖然港府未明確列出北環綫將採用哪些「國標」,但預計項目最早可於2034年完工,較原定計劃提早2至4年,造價有望減低20至30%。港鐵前工程師、立會議員張欣宇指出,香港的鐵路建設每公里成本約10億港元,造價為中國大陸的10倍。
香港鐵路運輸專業人員協會主席張年生認為,中國對包括鐵路及建築在內的多個行業都有制定國家標準,與歐洲標準相似度達9成多,僅部份流程或專業用語上有不同。他說:「中國承建商通常會在工廠預製橋樑及鐵路的模組構件,然後運至現場組裝,這大幅降低成本,避免勞工限制,提高效率。」張欣宇則指,香港可引入中國的機械設備與施工方法,一台隧道鑽挖機在香港只用於一個項目,但在中國就能在多個項目重複使用,可顯著降低成本。另一鐵路專家補充,香港隧道鑽挖機多從歐洲進口,價格高昂,項目完成後運回成本太高,往往只能報廢;而中國因運輸成本較低,可將這些機器運至其他省份繼續使用。
顧問公司凱諾道(Arcadis)去年公佈香港是亞洲建築成本最高的城市,該公司全球城市主管白德頓(John Batten)表示,香港過去通常採用自我審核或參考歐盟與英國標準,這些標準所需材料大多來自遙遠的供應鏈,價格也較高;而中國內地的供應鏈價格較歐洲低,其材料質量與其他地區相當。
《追新聞》翻查資料,英國建築標準在香港歷史悠久,香港第一條主要鐵路——九廣鐵路,於1910年在港英政府主持下啟用,建築方式沿用當時的英國鐵路工程及營運標準。殖民背景及英國專家參與,使英國標準對港鐵早期設計、建設與安全制度有深遠影響。自港鐵於1979年通車以來,從未發生導致乘客死亡的重大事故,也在全球快速增長的城市鐵路系統中獨佔鰲頭。港鐵在訊號系統(自動列車控制系統ATC)、車站設計(逃生路徑設計遵循英國防火及人流疏散指引),以至列車設計(早期港鐵由英國Metro-Cammell製造),堪稱「世界最安全地鐵系統之一」。
🌟加入YouTube頻道會員支持《追新聞》運作🌟
https://www.youtube.com/channel/UC5l18oylJ8o7ihugk4F-3nw/join
《追新聞》無金主,只有您!為訂戶提供驚喜優惠,好讓大家支持本平台,再撐埋黃店。香港訂戶可分享給英國親友使用。

